为深化“证照分离”改革,进一步推进“放管服”改革,激发市场主体发展活力,维护国家法制统一、尊严和权威,国务院对“证照分离”改革涉及的行政法规,以及与民法典规定和原则不一致的行政法规进行了清理。2022年4月7日,国务院发布《国务院关于修改和废止部分行政法规的决定》(国务院令第752号),自2022年5月1日起施行。
此次国务院决定对14部行政法规的部分条款予以修改,对6部行政法规予以废止,其中,《中华人民共和国进出口商品检验法实施条例》《中华人民共和国海关统计条例》《中华人民共和国海关行政处罚实施条例》《中华人民共和国海关稽查条例》4部法规与海关业务密切相关。
关于直接取消审批方面
修改《中华人民共和国进出口商品检验法实施条例》,取消“进出口商品检验鉴定机构的检验许可”,同时,修改完善有关监管措施和法律责任条款。
关于审批改为备案方面
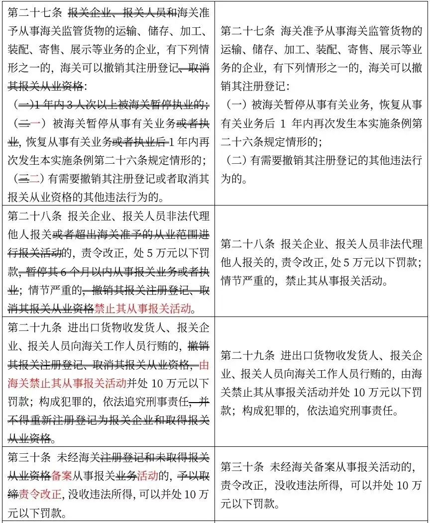
前期国务院已经以决定形式取消“报关企业注册登记”这一行政审批事项,由审批改为备案管理,并提请全国人大常委会对《中华人民共和国海关法》作了相应修订。此次修改了《中华人民共和国海关行政处罚实施条例》《中华人民共和国海关稽查条例》中的相关表述,同时,修改完善有关监管措施和法律责任条款。
关于修改表述方面
修改《中华人民共和国海关统计条例》,将第六条进出口货物统计项目中的第三项“经营单位”修改为“进出口货物收发货人”与海关法表述一致。
下面,就和小编一起看看相关条文修改的具体情况吧:





以上内容仅供参考,部分图片来源于网络
供稿单位:长春海关
来源:12360海关热线
文章及图片除原创外均精选转载自网络,版权归原作者所有,意在分享如有侵权请联系删除
货之家—是一家跨境运输、报关报检、仓储物流等综合性国际物流公司,专业提供:跨境电商仓储,保税仓,保税仓库,保税仓储,电商仓库,保税物流,第三方仓储,跨境电商BBC,进口报关,进口清关,进口报检,保税进口,包税进口清关,进口清关代理。服务热线:400-8070-082,公众号:货之家 佳里优选


